Medicai revolutionizes healthcare communication and collaboration by providing a robust, interoperable digital platform that enables secure, real-time access and sharing of medical imaging data, enhancing patient outcomes and streamlining workflows across geographies.
Over the past decades, medical imaging has evolved from radiologists providing paper reports to a collaborative system where specialists and radiologists view imaging data together to make optimal treatment decisions. Today, collaboration is essential, with tumor boards playing a crucial role in patient care.
Advances in technology now enable the rapid transfer of vast amounts of data, allowing doctors to provide optimal care without being physically present together. AI assists teams in collaborating efficiently, focusing on what matters most while powerful language models handle the rest.
CT & MRI imaging studies
hospitals and independent practices
active doctors on the platform
studies transacted or processed per year
vizualizations of DICOM studies in the last year
yearly API transactions
Mircea Popa
CEO @ Medicai

When we started developing Medicai we had a few challenges that we needed to address:
The future of healthcare depends on seamless communication and data exchange, and Medicai is leading this transformation with its interoperable technology. Medicai allows imaging centers to securely transmit data to doctors, improving patient outcomes. Its web-based DICOM Viewer supports all imaging types while efficiently storing data. Medicai's cloud infrastructure enhances integration between radiology centers and other healthcare providers like hospitals and clinics. Medical teams can access data from any web browser, collaborate in real-time, and hold online meetings. Additionally, Medicai supports digital health developers by integrating cloud-based imaging infrastructure, boosting revenue and patient loyalty. Medicai revolutionizes healthcare communication, enabling efficient, exceptional care.
Medicai’s multi-enterprise solution allows clients to connect all their locations and their imaging partner locations. The DICOM Node integrates with on-prem PACS and modalities, automatically retrieving imaging data. Additionally, the solution developed for Medical Imaging Uploader enables patients to send their previous imaging studies directly into their imaging infrastructure.

Medicai offers an interoperable infrastructure for storing and managing imaging data, ensuring scalability, speed, and security. With granular Access Control Lists (ACLs), providers can manage data compliantly and securely, accommodating large volumes of imaging data with maximum safety.


Medicai offers unparalleled flexibility for viewing and collaborating on imaging data. Providers can effortlessly utilize Medicai's apps, build custom applications using the DICOM viewer components, or seamlessly integrate with various systems such as EHRs, EMRs, and digital health apps.

Medicai’s multi-enterprise solution allows clients to connect all their locations and their imaging partner locations. The DICOM Node integrates with on-prem PACS and modalities, automatically retrieving imaging data. Additionally, the solution developed for Medical Imaging Uploader enables patients to send their previous imaging studies directly into their imaging infrastructure.
Medicai offers an interoperable infrastructure for storing and managing imaging data, ensuring scalability, speed, and security. With granular Access Control Lists (ACLs), providers can manage data compliantly and securely, accommodating large volumes of imaging data with maximum safety.
Medicai offers unparalleled flexibility for viewing and collaborating on imaging data. Providers can effortlessly utilize Medicai's apps, build custom applications using the DICOM viewer components, or seamlessly integrate with various systems such as EHRs, EMRs, and digital health apps.




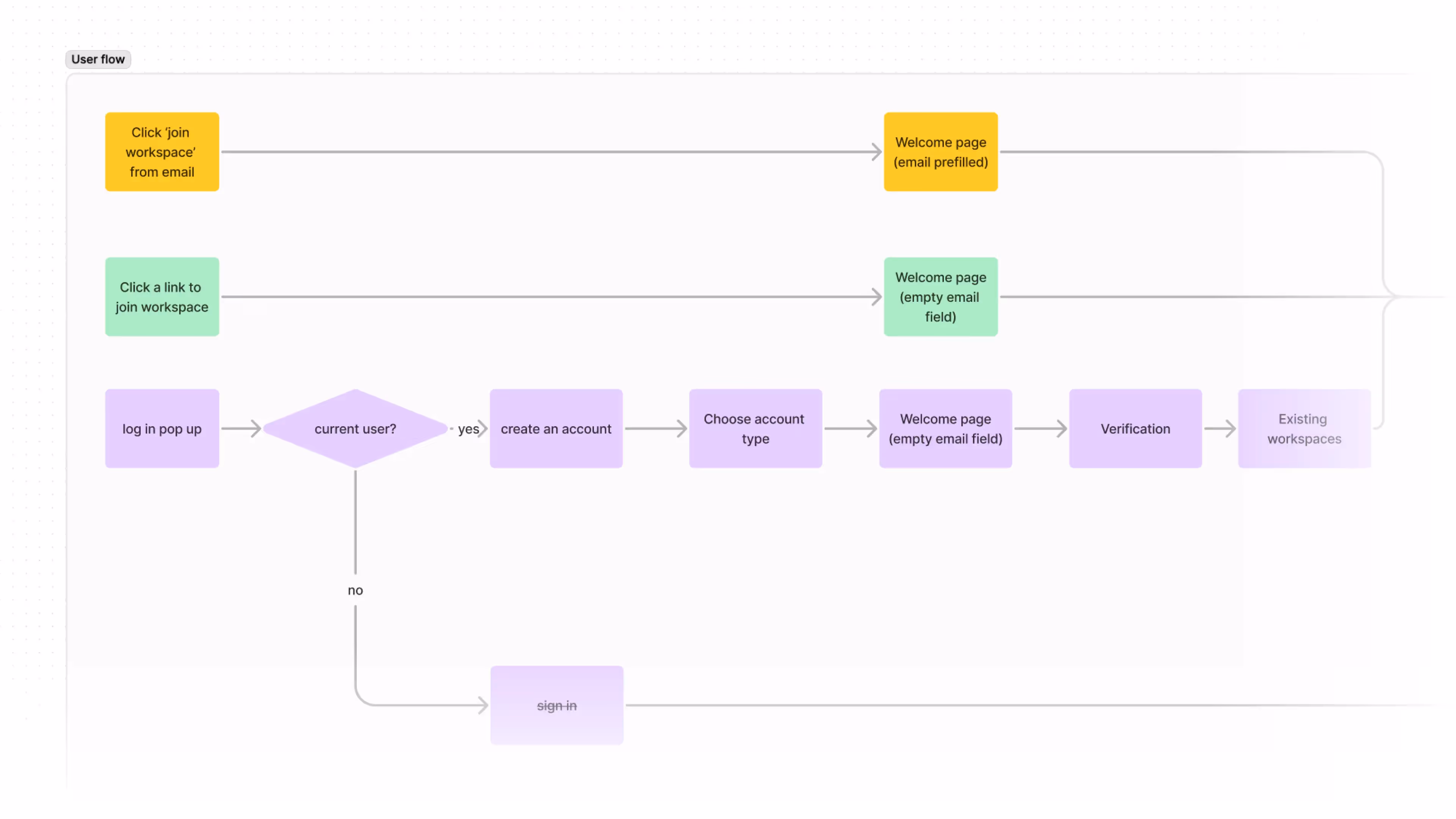
For each flow in Medicai, we develop user flow diagrams just like this one to help us understand what the optimal user journey looks like.



The Medicai Design System provides a unified component base for both designers and developers to ensure consistency throughout all products.


Medicai's DICOM viewer supports all imaging types, provides efficient storage, and allows seamless access to medical images from any device, including mobile ones through the Medicai Mobile app, enhancing real-time collaboration and patient care.
Below you can play with Medicai’s DICOM Viewer directly embeded in our website. Inside the viewer, you can see a MRI imaging study.
User research to better understand the customer (doctors, patients, clinics, hospitals), including user interviews, competitive analysis
User experience design, covering the user journey of a patient and its interaction with the Medicai platform
User interface design, branding, and the design system behind all the Medicai software components
Software engineering for the backend systems, the web apps
Data engineering, including AI solutions that integrate directly into the platform
Quality Assurance services and Continuous Monitoring solutions to make sure the uptime of the platform is close to 100%
Technical Assessment for regulatory purposes: HIPAA Compliance, GDPR Compliance
AI & LLMs - integration with key market leaders like GPT4o.

The whole system's software architecture, including integrations with clinics and hospital infrastructure, automatically gives access to medical imaging data through Medicai's cloud PACS.
Dev-Ops services for deployment of our solution in different environments: on-premise and in the cloud (Microsoft Azure, Amazon AWS, etc.)